Veridium - Entra integration
Overview
This page describes the integration mechanism to Entra eco system to enable Veridium authentication for services protected by Entra IdP
Description
Veridium offers all the integration points available in Microsoft Cloud Services:
· Native Entra Passkey managed by Veridium – leveraging the attested mobile FIDO Authenticator, user can register native Passkey credentials during Veridium Enrolment process. These credentials are not backup and replicated through cloud services and there are protected for user verification by Veridium policies
· Microsoft Entra ID External Authentication Methods (EAM) - Veridium OIDC support is fully compatible with Microsoft EAM integration mechanism.
· ADFS Plugin – in case of tenant being federated to local ADFS, Veridium offers a native ADFS plugin which enable Veridium authentication with best user experience. The assertion issued by ADFS can be used further in Entra Conditional Access to impose MFA when access critical applications
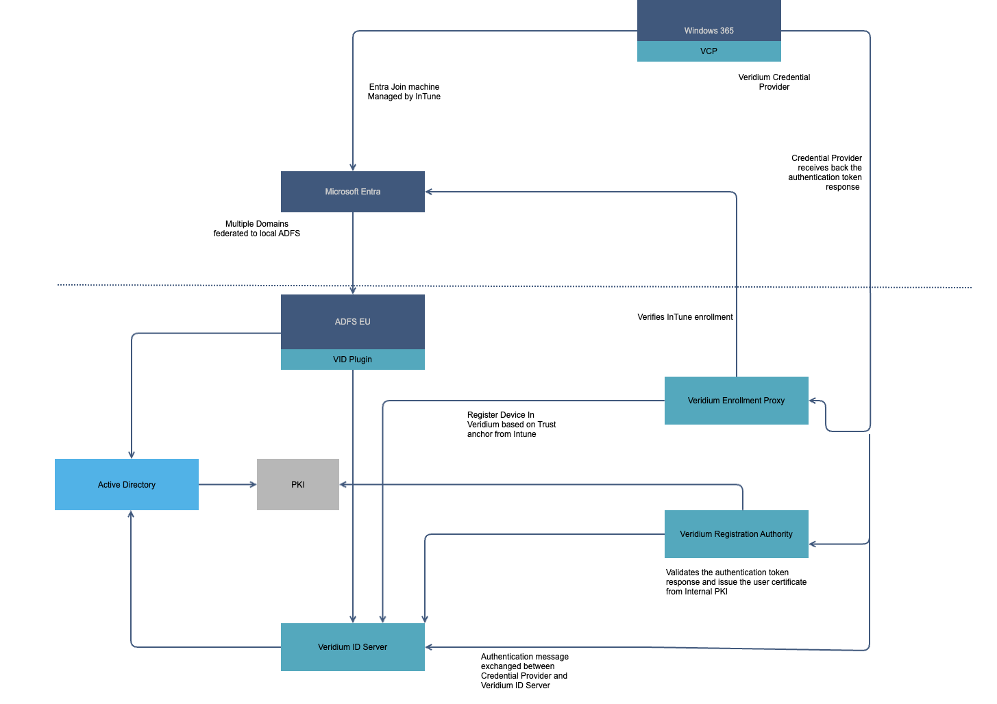
Windows 365 Integration
Veridium Credential Provider is compatible with Entra join only machines. It can work with Certificate Based Authentication support offered by Entra or , in case of tenant federation to local ADFS, with the Certificate Based Authentication against local Active Directory.

