Context
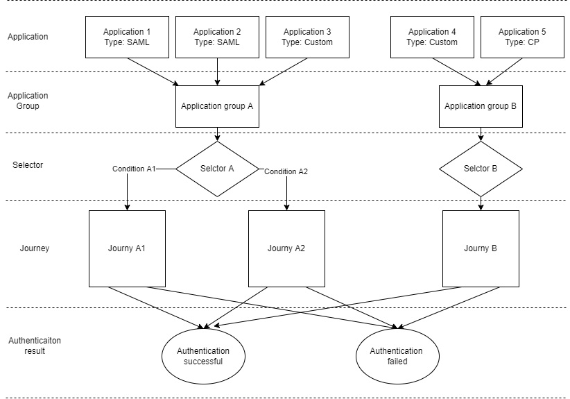
The following diagram illustrates an overview of the Orchestration concepts that will be described in the paragraphs below.

In case of authentication flow, there are following entities in the authentication process:

Application - Customer application using Veridium as Authentication provider. Following types are allowed:
SAML - Application supporting SAML authentication.
Custom - Generic application type.
CP - Windows Credential Provider - Windows authentication to Domain. This application requires to install Veridium Credential Provider.
Application group - Set of applications using same authentication process.
Selector - Based on conditions, selector directs authentication process to different Journeys
Authentication journey - process consisting from one or several authentication steps.
Authentication result: Result of the Authentication Journey - either Authentication success or
Authentication failed.
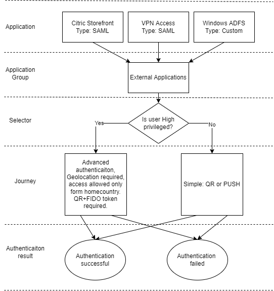
Lets have an example:
Lets have a requirement to make Advanced authentication for members of High Privileged group and Standard authentication for all other users. Following schema shows implementation of all component levels:
